上市公司的教育机构(开元教育:300338)高新技术企业

登录 / 注册

实训 题库 APP下载

恒企网校

学习中心 学习中心
连考3年!2020年初级实务考点
来源:恒企网校 2020-03-07 眼睛 2832浏览

初级会计实务第5章是2020年的重难点,要掌握收入确认的原则和前提条件、掌握收入确认和计量的步骤以及收入核算应设置的会计科目、利润的计算方式等。这一章节已经连考3年,所以2020年也一定会涉及。

01.收入


收入的定义与分类


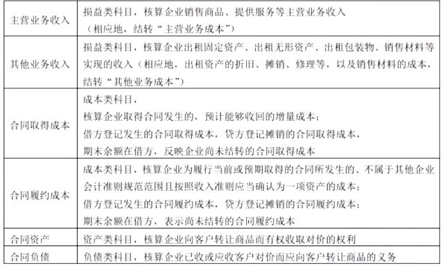
收入是指企业日常活动形成的、会导致所有者权益增加的、与所有者投入资本无关的经济利益总流入。按业务主次分为主营业务收入与其他业务收入,统称营业收入。


收入的确认原则



收入的确认前提





收入确认与计量的五步法模型



收入设置科目



0.2利润

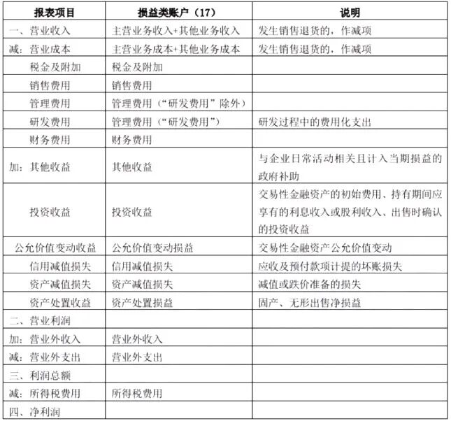
利润的形成:


营业外收入与营业外支出

营业外收入是指企业发生的与其日常活动无直接关系的各项利得。

营业外支出是指企业发生的与其日常活动无直接关系的各项损失。


核算内容:



利润是一定会计期间的经营成果,利润包括收入减费用后的净额,以及直接计入当期损益或当期利润的利得与损失。利润有三个层次:营业利润、利润总额、净利润。



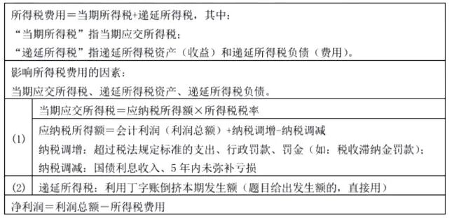
0.3所得税费用


关于更多初级会计报考新资讯、备考经验技巧、真题、模拟题等更多答疑情况可以点击此处查看:初级会计问答大全

网站导航
初级会计证报名指南
初级会计证考试动态
初级会计师备考资料